聚焦前沿
首页 > 聚焦前沿 >正文
河北省发布《印刷工业挥发性有机物排放标准》

作者: 来源: 日期:2025-10-14 日期:160 【浏览字体:

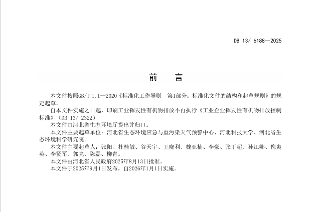
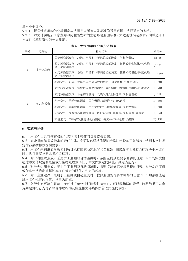
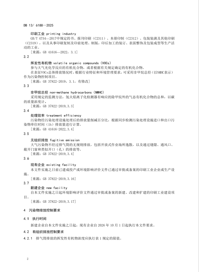
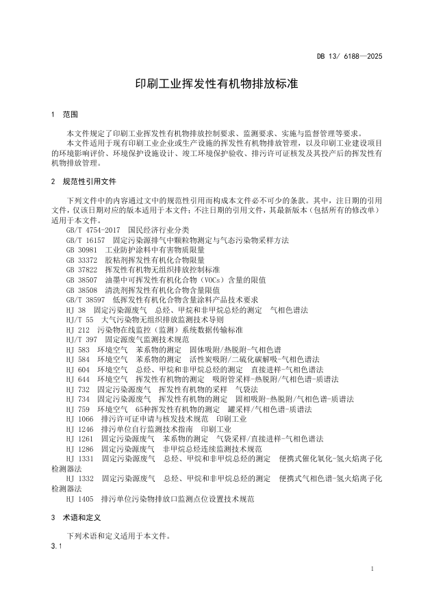
9月1日,河北省生态环境厅会同河北省市场监督管理局联合发布《印刷工业挥发性有机物排放标准》(DB 13/ 6188—2025)。详情如下:

上一篇: “十五五”时期,碳排放双控制度体系建设如何推进?

下一篇: 《求是》杂志发表习近平总书记重要文章《推动落实全球发展倡议、全球安全倡议、全球文明倡议、全球治理倡议》

首页 新闻 联系